ワイヤレス光電君

■ 動作原理

中間タイム計測用のワイヤレス光電管です。
送信側は光電センサーからの信号で特定省電力トランシーバーのPTT(送信ボタン)をONにしています。 受信側は電波の無い状態だと「ザー」というホワイトノイズが出ていますが、送信側トランシーバーから電波が入るとノイズが無くなります。その状態をコンパレーターを用いて検出しています。トーン信号などを用いてプロテクトしているわけではありませんので当然ながらトランシーバーの同じチャンネルを誰かが使っていたりすると誤動作します。
例によって手元にある部品で済ますのを最優先にしていますのでおかしな使い方している所もあるかも知れません。ここはこの部品のほうが良いよとか、こっちの部品のほうが一般的だよなんて指摘ありましたら、ぜひお知らせください。

動作原理からだいたい想像がつくかと思いますが、センサーがONしてからPCに信号が伝わるまでに必ず一定の遅れが出ます。いつも一定のなので無線化した事による計測のバラつきはほとんど出ないはずですが、無いとは言えません。ですのでそのへんを分かった上で使う事になります。スタートとフィニッシュは有線で、中間は無線でという使い方がオススメですね。

個々のトランシーバーによってジャックの極性やPTTの外部入力などは違うと思いますので、そのへんにつきましてはお問い合わせ頂いても答えることが出来ません事をご了承ください。また、トランシーバーなどを壊してしまう恐れもあります。当然ながらこの情報を元に何かやって壊れたからといっても管理人は何も責任を負う事が出来ませんし、メーカーの保証も受けられない事を承知の上で行ってください。


■ 設置状態

今回は、製作を依頼された団体が使用している物と同じ光電センサーをという事でオムロンさんのE3G-MR19を使用しました。富士電機さんのよりちょっと大きいですが計測距離も長いし光軸合わせも楽チンでした。
送信側回路の消費電流は待機時で100mA、送信時で210mAでした。1日8時間動作させるとして、200mA x 8h = 1.6Ah以上のバッテリーならオッケーて事ですね。僕は余裕をかなり見て8Ahの物を使用しています。

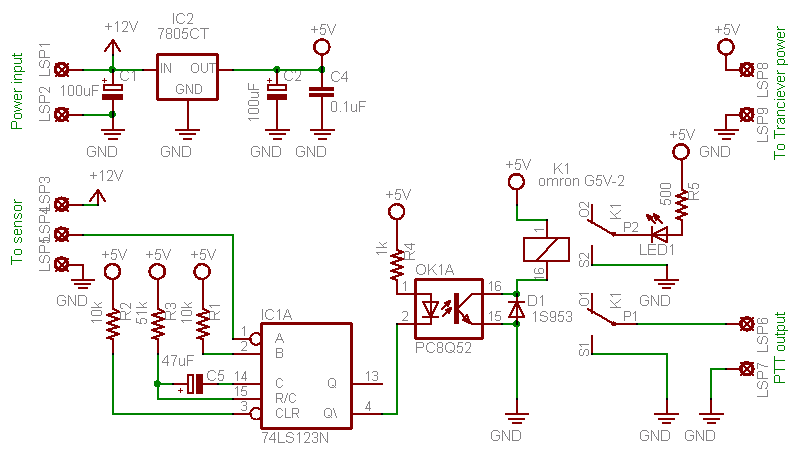
■ 送信側

左側にあるのが制御基板、右側がSTANDARDの特定省電力トランシーバー HX-610 です。HX-610の場合は2.5mmのモノラルミニプラグの端子間を導通する事で送信をONに出来ました。トランシーバーのスケルチはOFFにしておくのがミソです。ケースは100円ショップで買って来たもの。加工も楽だし電波もさえぎらないので丁度良い。
回路内の3端子レギュレーターからの5Vをトランシーバーにも供給しています。これでトランシーバーの電池も気にしなくて済みますね。

回路図です。バイク用の12Vバッテリーを電源として使用。光電センサーからの信号をトリガにして74LS123で作られたワンショットパルス分(約0.8sec)の間だけ特定省電力トランシーバーの送信ボタンをONにしています。トランシーバーへの出力にはリレーを使用して接点出力としました。



■ 受信側

左側が制御基板、右側がトランシーバーです。受信側はずーっと受信状態なので消費電流は100mAです。プリンターインターフェースからの12Vを使用して動作しています。

ヘッドフォンジャックからの信号を電圧に変換し、半固定抵抗に設定された電圧とコンパレーターで比較しています。コンパレーターの反転入力の電圧より非反転入力の電圧が低くなるとコンパレータ出力はLowになり、それによってフォトカプラ内のLEDに電流が流れます。フォトカプラ内LEDが光る事で出力トランジスターがONになりプリンターI/Fへ信号が伝えられます。